{{{block - 36}}}
مجتمع ها
title

شرکت پتروشیمی شهید تندگویان

ظرفیت اسمی (KTY)
1588
محل مجتمع
منطقه ویژه اقتصادی پتروشیمی
مساحت
34 هکتار
سال تأسیس
1377
مالکیت
شرکت صنایع پتروشیمی خلیج فارس 52 درصد، سایر سهام داران 26 درصد،گروه پتروشیمی تابان فردا 11 درصد،صنایع پتروشیمی بوعلی سینا 11 درصد
گواهینامه های استاندارد دریافتی
ISO 9001 - ISO 29001- ISO 17025 - OHSAS 18001 - EFQM - ISO 14001
 

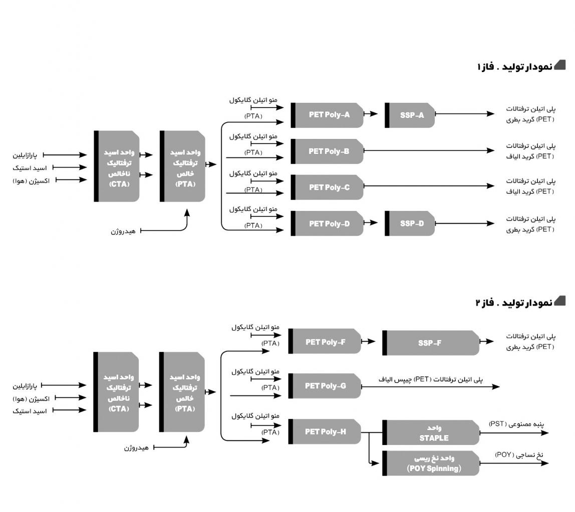
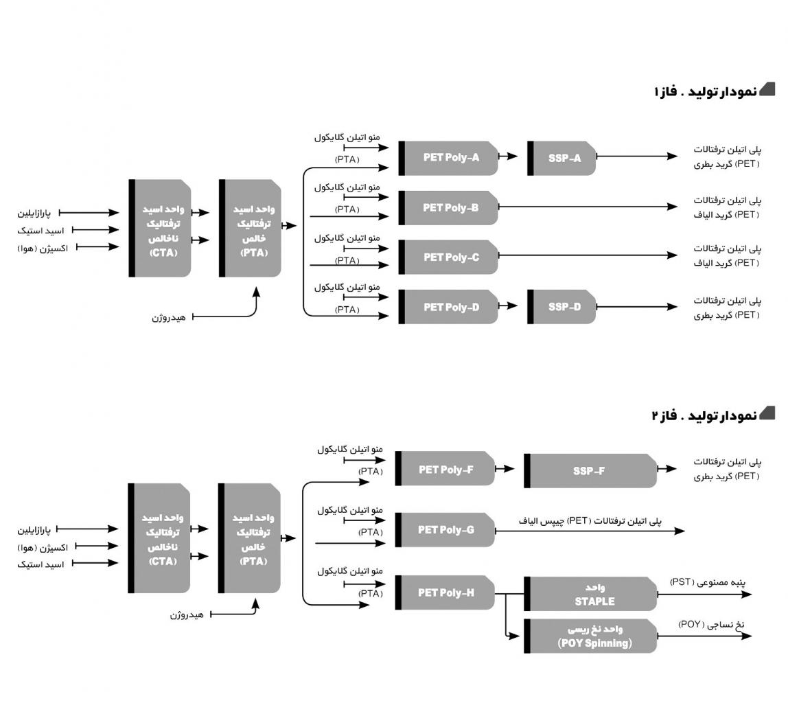
نمودار تولید


تولیدات اصلی (هزار تن در سال):

 فاز 1

 فاز 2

 

 کاربردهای اصلی محصولات 

عمده کاربرد محصولات پلی‌اتیلن ترفتالات در دو بخش نوع الیاف و بطری به شرح زیر می‌باشد:

  • گریدبطری: این محصول در تولید انواع بطری های نوشابه، آب معدنی و قوطی و ظروف مورد استفاده دربسته ‌بندی مواد غذایی، دارویی و بهداشتی و همچنین در صنایع تولیدفیلمهای پلاستیکی مانند فیلمهای عکاسی، ویدئویی و فیلمبرداری به کار می‌رود.
  • گرید الیاف: درکلیه صنایع نساجی و پنبه و نخ مصنوعی بکار می‌رود.
 

خوراک (هزار تن در سال):


 



طراحی و پیاده سازی: اکسین ویرا